Skip to content

OLS3 的推特

不要有140個字的限制!

  • 首頁
HomeDNSDNSSEC

DNSSEC

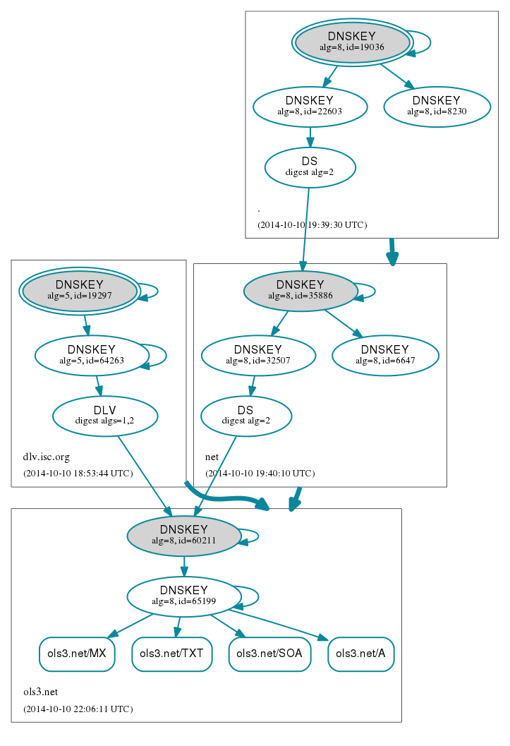
DNSSEC 上下層委任關係的信任鏈

2014-10-11 OLS3 DNS, DNSSEC

以 ols3.net 為例:

ols3.net-2014-10-10-22-06-11-UTC

Leave a comment

OK,把全部的域名都加入 DLV 了!

2014-10-10 OLS3 DNS, DNSSEC

freesf.tw, root.tw, b2d-linux.com, ols3.net, ols3.com

目前 DS 和 DLV 都全部 OK 了。 😉

Leave a comment

學術網路縣市網路中心 DNSSEC 狀態檢測

2014-10-10 OLS3 DNS, DNSSEC

這支程式是上次在高雄市網 BASH Shell 研習時為高雄市網伙伴寫的,今日再做一下修改,

結果如下:

edu-dnssec

 

學術網路推 DNSSEC 也有一段時間了,到目前為止,所有縣市網中,只有高雄市網有成功導入 DNSSEC。;-)

Leave a comment

個人域名通過 dlv.isc.org 的 DNSSEC 檢驗

2014-10-102014-10-10 OLS3 DNS, DNSSEC

將個人域名 lxer.idv.tw 加入到 isc.org 的 DLV(DNSSEC Look-aside Validation) 成功!

https://dlv.isc.org/

dlv

 

ad 也 OK

ad

Leave a comment

近期文章

  • 如何轉憂鬱為開朗?
  • 如何防止「假新聞」?
  • 史諾登獲俄國批准延長居留年限
  • 台灣神,比鬼多!
  • BND 逆向分析第 3 題

彙整

  • 2018 年 4 月
  • 2017 年 3 月
  • 2017 年 1 月
  • 2016 年 12 月
  • 2016 年 8 月
  • 2016 年 7 月
  • 2015 年 6 月
  • 2015 年 5 月
  • 2015 年 4 月
  • 2015 年 3 月
  • 2015 年 2 月
  • 2015 年 1 月
  • 2014 年 12 月
  • 2014 年 11 月
  • 2014 年 10 月
  • 2014 年 9 月
  • 2014 年 8 月

分類

  • B2D
  • BASH
  • busybox
  • Chromebook
  • CTF
  • DANE
  • DANE
  • DarkMail
  • deb sites
  • Debian
  • Devuan
  • DNS
  • DNSSEC
  • doc
  • Docker
  • Dragon Server
  • DSN
  • Ello
  • Emacs
  • EPUB
  • ETRN
  • git
  • Glibc
  • GNU
  • Google
  • hastebin
  • https
  • Hurd
  • init
  • IPv6
  • kernel
  • Libav
  • Linux
  • lxc
  • Mail
  • mirrors
  • musl libc
  • nano
  • OB2D
  • OpenBSD
  • OpenBSD版本
  • OpenSMTPD
  • Openwall Linux
  • Pastebin
  • patch
  • PDP-11
  • Perl
  • Perl 6
  • pf
  • Postfix
  • Postfix 版本
  • Postfix書籍
  • PowerShell
  • Python
  • QEMU
  • Ransomware
  • reCAPTCHA
  • rms
  • Shell
  • simplenote
  • sources.list
  • SquirrelMail
  • systemd
  • sysvinit
  • TLS
  • TLSA
  • Tox
  • ugo 圖
  • UNIX
  • VM
  • webmail
  • Wiki
  • Wordpress
  • WordPress安全
  • Xfce
  • Xfce
  • xfce4
  • 中華電信
  • 主機維護
  • 佛法的智慧
  • 你是哪朵雲?
  • 入侵
  • 全安憑證
  • 加密的IM
  • 勒索軟體
  • 升級
  • 名人要讀書
  • 吐司
  • 呆灣郎
  • 圖型介面
  • 學術網路
  • 小三觀點
  • 幕前排版
  • 微軟
  • 排版的藝術
  • 教育
  • 新聞時評
  • 書籍
  • 書籍
  • 有錢沒錢都有好過年
  • 未分類
  • 核心
  • 桌面版
  • 樣式設計
  • 無人機
  • 無邦圖
  • 當站
  • 監控
  • 社群網站
  • 程式安全
  • 窮人的串流音樂
  • 筆記軟體
  • 芬蘭別再來
  • 資安
  • 逆向工程
  • 道
  • 郵件安全
  • 開源
  • 雲端硬碟
  • 電子書
  • 電子書
  • 高教

其他操作

  • 登入
  • 訂閱網站內容的資訊提供
  • 訂閱留言的資訊提供
  • WordPress.org 台灣繁體中文
Proudly powered by WordPress | Theme: Big Brother by WordPress.com.